我室估算微塑料化石源碳对黄河干流有机碳库贡献
已有大量研究表明,微塑料(MPs)具有巨大的生态危害,但这似乎忽视了MPs也是一种颗粒有机物碳(碳含量38%-92%),并且MPs碳主要来自化石能源而非从大气中固定。随着塑料排放及分解的增加,以及其惰性而导致其周转速度很慢,MPs正逐渐成为河流系统碳储存中一个被忽视但越来越重要的贡献者,增加了一种与净初级生产和光合作用无关的颗粒有机碳(POC)来源,且具有持久性、化学顽固性和低生物有效性的特征,所携带的有机碳极少参与到元素的地球化学循环中。但目前MPs对河流系统自然有机碳的干扰程度却尚不明确。
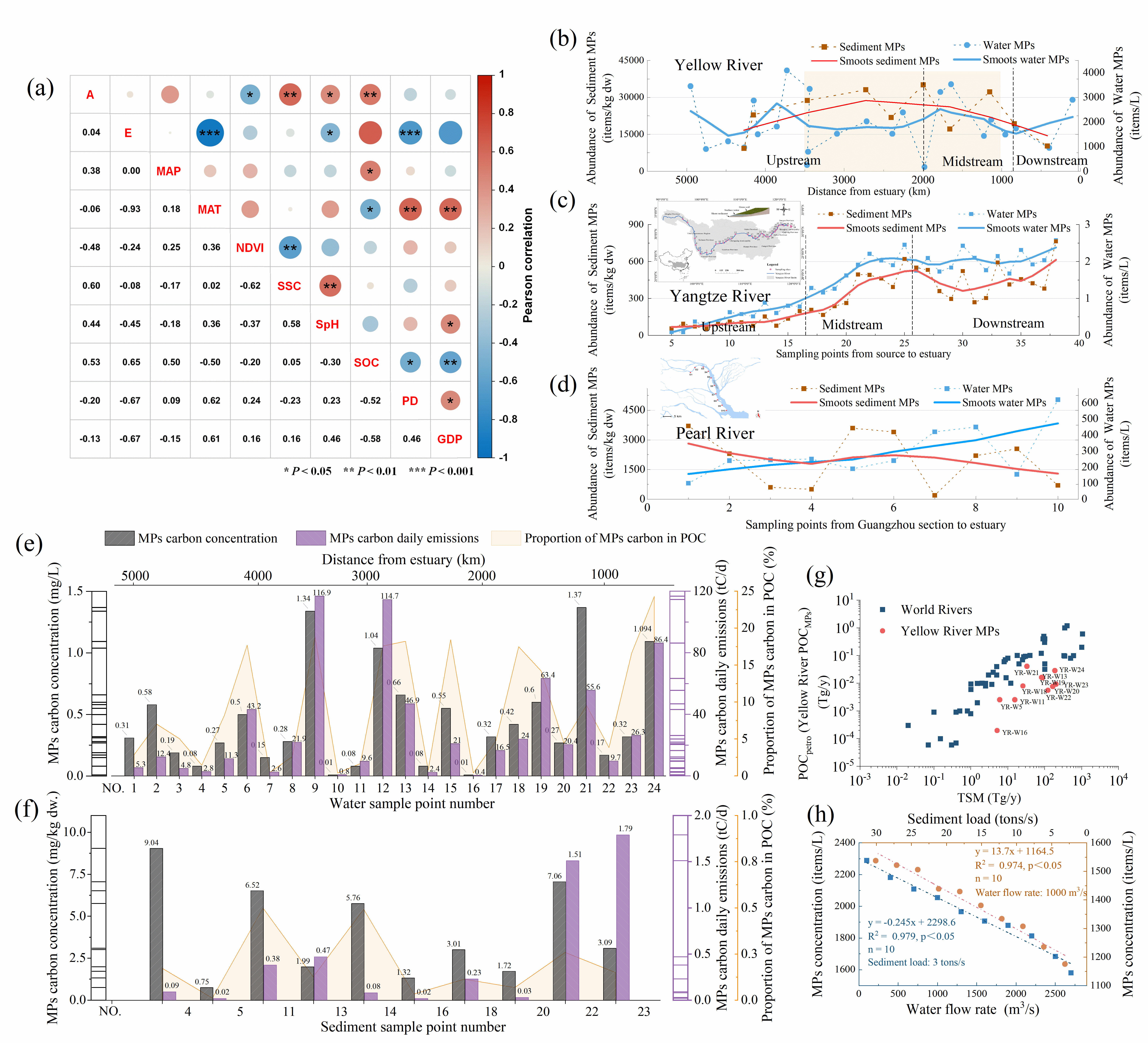
我室年代学与环境示踪团队面对黄河流域高质量发展的国家战略需求,瞄准研究所“十五五”规划整体布局,对黄河干流~5500公里流域尺度内不同环境下水圈及岩石圈中有机碳进行调查。调查发现(图1),2023年黄河干流表层水和沉积物中MPs丰度的中位值分别达1523 ± 1087 items/L和22333 ± 9232 items/kg d. w.。来自水体和沉积物的MPs态POC中值浓度分别为0.31 ± 0.41 mg/L和3.05 ± 2.85 mg/kg,占POC的6.04% ± 7.73%和0.14% ± 0.17%。
进一步研究发现,受黄河流域土壤砂粒与有机碳含量、植被覆盖等环境状态和人类活动的共同影响,黄河干流MPs的分布不随靠近入海口的距离而增加(图2)。黄河典型的水力条件(高含沙量和低流速)延长了MPs在水体中的停留时间,可以分别增加22.8%和20.4%的MPs态POC。当前,黄河中仅MPs态的POC通量达0.44-116.85 ton/d(中值达18.43 ± 34.46 ton/d),水体占>95%,达到世界河流中岩石成因POC通量的中等水平。其中,黄河水体向每年渤海输送的MPs碳量达0.029 TgC,约占渤海水体POC碳库的5.6%。
不仅如此,MPs所含化石源碳将老化黄河POC的14C年龄,对于基于PO14C开展风化、碳循环机制等研究而言将是重大挑战。MPs态POC不仅提高了河流生态系统碳储量贡献的基线,也将重塑河流碳储量评估政策以应对黄河流域高质量发展的国家战略需求。为此,我们呼吁不能忽视MPs作为一种高化石源碳含量的POC对河流碳循环的影响。
相关成果发表于国际期刊Science Bulletin上,第一作者为刘许柯博士,通讯作者为程鹏正高工。上述研究得到黄土科学全国重点实验室黄河科学考察专项(E352010000)、国家自然科学基金(41991252、1240536、42330114、42472253、22406145)和陕西省自然科学基础研究计划(2024JC-YBQN-0298)的联合资助。
原文详见:Xuke Liu, Weijian Zhou, Peng Cheng*, Fei Zhang, Liangcheng Tan, Yunchong Fu, Yukun Fan, Jianghu Lan, Huachun Gu,Wen Liu, Ting Wang,Microplastics: an overlooked particle organic carbon in river systems. Science Bulletin, 2025, 70(21): 3499-3503
文章链接:https://doi.org/10.1016/j.scib.2025.06.022

图1. 黄河干流的微塑料特征

图2. 黄河干流中微塑料颗粒有机碳的空间分布特征以及与环境因素的关系
附件下载: